foreign language
HOME
フライト情報
交通アクセス
施設案内
庄内空港ビルについて
よくある質問
お問い合わせ
フライト情報
交通アクセス
施設案内
庄内空港ビルについて
WEBショップ
庄内 旅型録
よくある質問
お問合せ先一覧
HOME
トップページ
>
お知らせ
>
プレスリリース
>
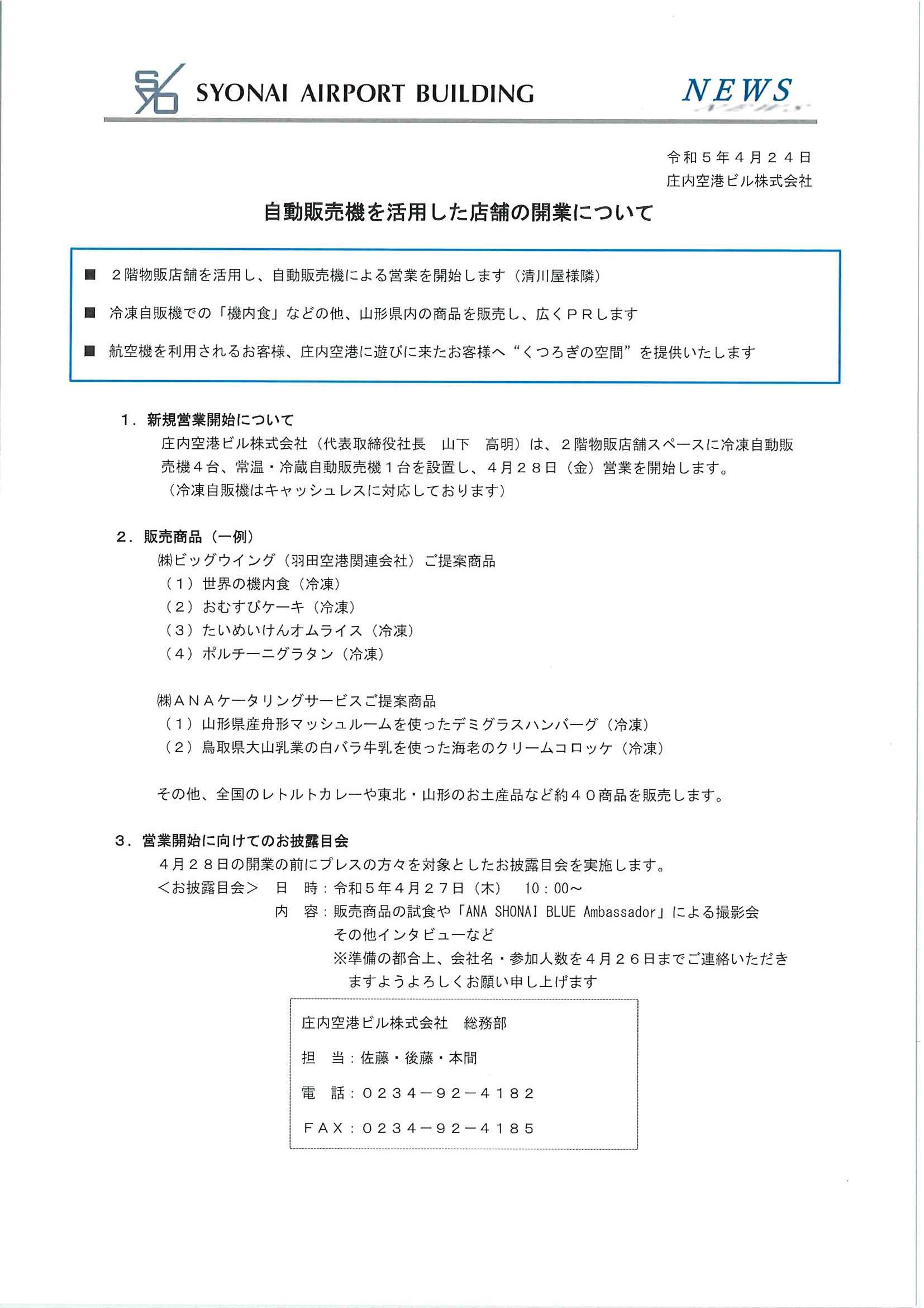
自動販売機を活用した店舗の開業について
お知らせ
-
キャンペーン
-
お知らせ
-
プレスリリース
-
ショップ
自動販売機を活用した店舗の開業について
このページのトップへ